
Мария Портнягина
Ученые нашли средство борьбы с остеопорозом в костном мозге

По мере старения кости становятся тоньше, и люди чаще сталкиваются с переломами и таким заболеванием, как остеопороз.
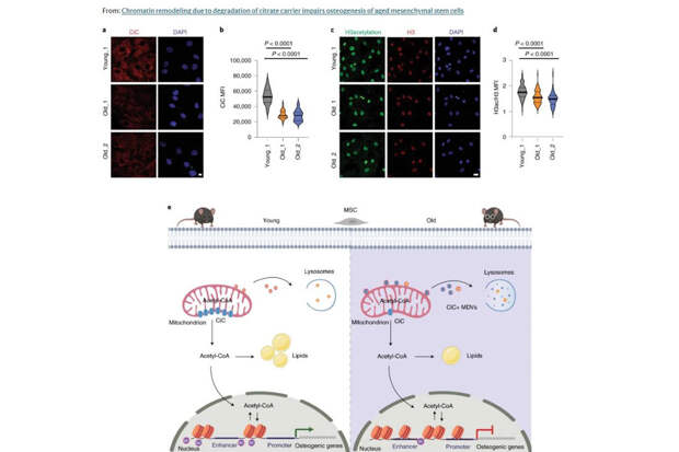
Одна из причин, почему так происходит, кроется в костном мозге: возрастные изменения приводят к нарушению в работе стволовых клеток в нем, тогда как они отвечают, в том числе, за поддержание целостности костей. Исследователи из Института биологии старения имени Макса Планка вместе с коллегами из Кельнского университета выяснили, что именно начинает мешать стволовым клеткам в костном мозге функционировать должным образом и как это можно исправить.Чтобы понять ценность открытия, приходится начать немного издалека. Ученые, занимающиеся процессами старения, уже некоторое время рассматривают в качестве причины увядания изменения в эпигеноме. Так называют совокупность специфических меток, которые определяют активность генов, но не затрагивают первичную структуру ДНК. Условно говоря, эпигеном (а «эпи-» с греческого переводится как «над-») как бы располагается над геномом клетки и раздает команды, каким генам «работать», а каким — «отдыхать».
Немецкая группа исследователей изучает эпигеном мезенхимальных стволовых клеток в костном мозге. В отличие от гемопоэтических, из которых образуются клетки крови, они дают начало хрящевым, костным, жировым клеткам.
Чтобы понять, почему по мере старения мезенхимальные стволовые клетки производят все меньше материала для поддержания целостности костей и позволяют накапливаться в костном мозге все большему количеству жировой ткани, ученые сравнили эпигеном этих стволовых клеток молодых и старых мышей.
Оказалось, что с возрастом он значительно меняется, особенно страдают гены, которые важны для производства именно костной ткани.Дальнейшая задача, которую пытались решить ученые, — можно ли «омолодить» эпигеном мезенхимальных стволовых клеток. Для этого биологи взяли клетки из костного мозга старых мышей и in vitro обработали их питательным раствором, содержащим ацетат натрия. Какой же была реакция? Ацетат послужил материалом, который позволил «омолодить» эпигеном и благодаря этому активизировать работу генов, ответственных за формирование костных клеток.
На следующем этапе ученые установили, что такие же эпигенетические изменения, какие наблюдались у старых мышей, есть и у пожилых людей, страдающих остеопорозом. Вероятно, что по мере старения изменения в эпигеноме повышают риск развития этого заболевания, как и переломов костей.
— Ацетат натрия в принципе доступен в качестве пищевой добавки, однако использовать его в этой форме в борьбе с остеопорозом не рекомендуется, так как эффект, наблюдаемый нами в рамках исследования, очень специфичен для определенных клеток, — предостерег руководитель исследования доктор Петер Тессарц и добавил: — Вместе с тем первый опыт применения стволовых клеток в лечении остеопороза уже есть. И обработка их ацетатом могла бы оказать свое действие. Однако, прежде чем переходить к дальнейшим испытаниям, нужно более детально изучить возможное воздействие таких манипуляций на весь организм, чтобы избежать побочных эффектов.
Свежие комментарии